小伙伴们你们知道在C4D中怎样为ipad模型贴图呢?今天小编很乐意与大家分享在C4D为ipad模型贴图的详细操作方法,感兴趣的可以来了解了解哦。
C4D为ipad模型贴图的详细操作方法
1、打开一个带有灯光、场景及材质球的c4d源文件。
2、打开已建好的C4D模型。
3、将已建好的模型复制(ctrl+c)和粘贴(ctrl+v)到C4D源文件中。
4、删除已有模型(ipad2),只留下需贴图的模型。
5、在材质框出新建一个材质球,点击材质球出的“纹理”。
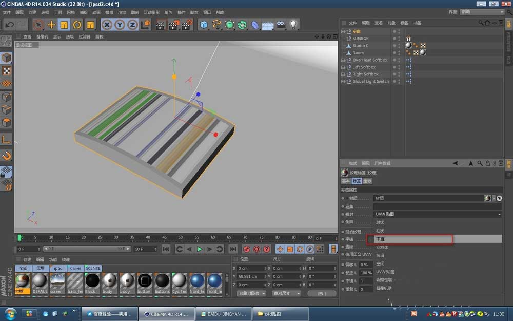
6、打开自己想要贴图的图片,默认的是uvw格式的。你需更改成“平面”。
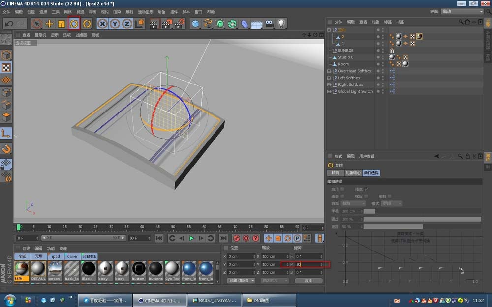
7、这步较为关键,需同时选中模型和材质球,然后在左边的对话框里同时选择“纹理模式”和“对象轴”。这样就可以精确控制下面的旋转角度。
8、选择后发现有很多贴图,你需要双击材质球,然后将“平铺”取消。
9、开始渲染后,发现贴图已贴好了(可以根据自己喜好调节图片的比例大小)。
以上这里为各位分享了C4D为ipad模型贴图的详细操作内容。有需要的朋友赶快来看看本篇文章吧。
