当前位置: 首页 - 学院 - 教程 - PC教程 - 正文

C4D制作一个简单屋顶的操作方法

2020-01-04 09:42:56 来源:下载之家 作者:xzzj

C4D R11.5

C4D R11.5

软件类型:其它行业 软件大小:2.55GB 软件平台:  WinALL  软件语言:简体中文

标签: C4D C4D R11.5

查看详情

      C4D如何制作一个简单屋顶呢,话说不少用户都在咨询这个问题呢?下面就来小编这里C4D制作一个简单屋顶的操作方法吧,需要的朋友可以参考下哦。

      C4D制作一个简单屋顶的操作方法

C4D制作一个简单屋顶的操作方法

      新建立方体;

C4D制作一个简单屋顶的操作方法截图

      新增-锥化;

C4D制作一个简单屋顶的操作方法截图

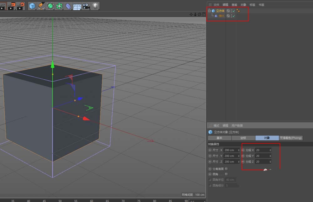
      调节立方体的分段数,并将锥化效果器放在立方体的子级;

C4D制作一个简单屋顶的操作方法截图

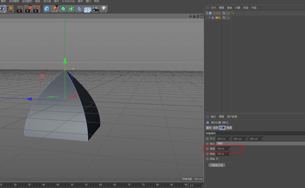
      改变锥化属性-强度、弯曲;

C4D制作一个简单屋顶的操作方法截图
C4D制作一个简单屋顶的操作方法截图

      再添加一些细节(内部积压+挤压),加材质,可得到一个简单的屋顶。

C4D制作一个简单屋顶的操作方法截图

      学完本文C4D制作一个简单屋顶的操作流程,是不是觉得以后操作起来会更容易一点呢?